¡Sirius Stream lanzado en Testnet!

Nos complace anunciar el lanzamiento de la capa de servicio Sirius Stream en la red de prueba de la plataforma ProximaX Sirius. Este lanzamiento incluye un kit de desarrollo de software (SDK) y una aplicación de prueba de concepto.
¿Qué es Sirius Stream?
Sirius Stream es un protocolo y un marco de transmisión de video y mensajería encriptada de extremo a extremo y completamente anónimo. Esta capa de servicio utiliza Sirius Stream Protocol (SSP) para servicios de streaming y mensajería en tiempo real seguros y de alto rendimiento.
Sirius Stream tiene dos servicios principales:
1. Streaming de almacenamiento
El streaming de almacenamiento es una extensión de la capa de servicio de almacenamiento de Sirius que permite a los usuarios de la plataforma transmitir contenido pregrabado (por ejemplo, películas y videos). Los proveedores de soluciones pueden utilizar el servicio para alimentar una aplicación de tipo Netflix o YouTube.
2. Streaming en vivo
El streaming en vivo es una capa de servicio de transmisión independiente que utiliza Sirius Chain para identificación e incentivo. Permite la transmisión y el intercambio de contenido en tiempo real (por ejemplo, chat, llamadas telefónicas y videoconferencias), lo que constituye la base para la mensajería de texto corta y los sistemas multimedia o híbridos, como WhatsApp y Zoom.
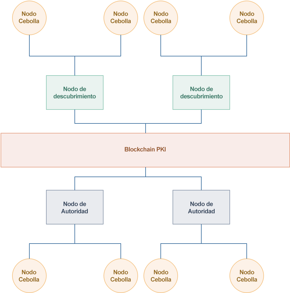
Sirius Stream es un servicio que permite la transmisión a través de un ecosistema de nodo abierto. Al igual que Sirius Storage, también vendrá con diferentes actores del sistema para facilitar un servicio seguro y eficaz. La red incentiva a los nodos públicos a proporcionar un servicio de transmisión. De acuerdo con los principios del libre mercado, el sistema selecciona los nodos de transmisión, teniendo en cuenta la reputación del nodo y un mecanismo de selección.
¿Cómo funciona ProximaX Live Streaming?
El streaming en vivo consta de varios actores.

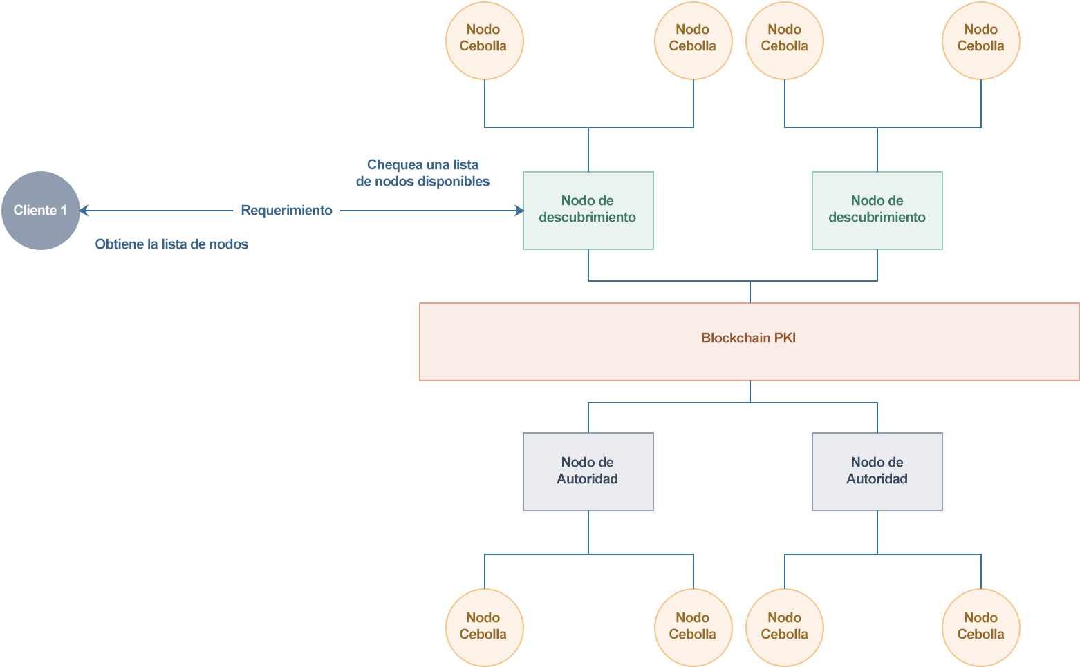
Los nodos de descubrimiento son responsables de descubrir nuevos nodos de presencia en la red. Un cliente puede solicitar un nodo de presencia en la red a través de un nodo de descubrimiento.

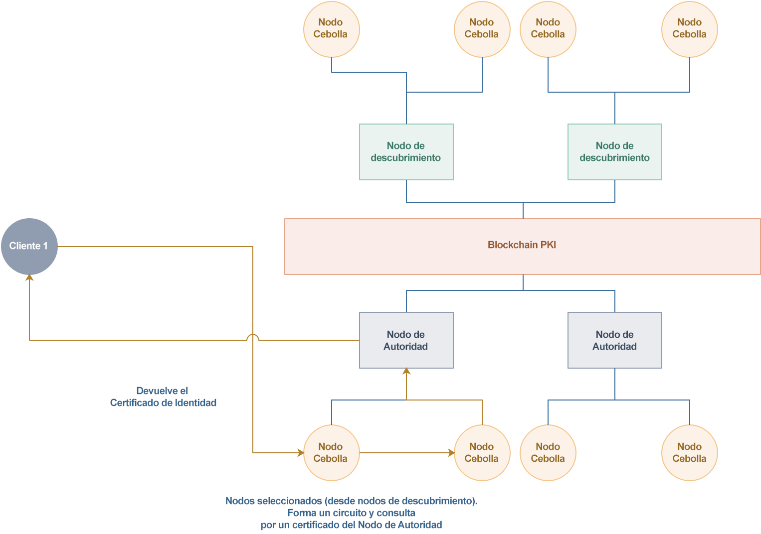
Los nodos de autoridad autorizan a los participantes y se aseguran de que sean elegibles para obtener acceso a la red. Una vez que un cliente tiene la lista de nodos, el cliente selecciona al azar dos nodos cebolla y un nodo de autoridad. Una vez que el sistema crea un circuito, el cliente solicita un certificado del nodo de autoridad.

Los nodos de cebolla forman circuitos para los datos entrantes y salientes a través de la red.

Un nodo de presencia es el último nodo de cebolla en un circuito que se utiliza para publicar datos transmitidos a espectadores externos.
Flujo de streaming en vivo
Una vez que se establece una ruta de conexión, se puede realizar una transmisión desde el cliente a los espectadores externos.

- El cliente SDK elige (aleatoriamente) de la lista de nodos cebolla devueltos durante el descubrimiento.
- El cliente establece un canal de flujo con el nodo de cebolla a través de un socket de seguridad de la capa de transporte (TLS). Una vez que se confirma un «apretón de manos», la sesión está lista.
- Luego, el sistema establece la sesión y el SDK del cliente puede comenzar a enviar marcos de medios (audio y video) al nodo de cebolla.
- Los nodos de cebolla envían informes a la emisora de vez en cuando.
- Los espectadores se conectan al nodo de cebolla a través del ID de sesión, que contiene la dirección del puerto y el host de la emisora. Una vez conectado, el sistema agrega espectadores a una lista dentro del nodo de cebolla.
- Los nodos de cebolla utilizan un diseño «en abanico» para transmitir un flujo de datos a todos los espectadores.
¿Qué incluye este lanzamiento?
Este lanzamiento es una versión pública temprana de la capa de servicio Sirius Stream. El estado actual permitirá a cualquiera acceder a la red de prueba pública a través de un SDK y obtener acceso a una aplicación POC abierta para chat y transmisión de video.
El nodo de testnet se ejecuta mediante DNS: stream-testnet1.xpxsirius.io
Los puertos son los siguientes:
- Cinco nodos de descubrimiento: puerto 6001 – 6005
- Tres nodos de autoridad: puerto 7001 – 7003
- Nueve nodos de cebolla: puerto 8001 – 8009
Los desarrolladores pueden usar el SDK para acceder al nodo.
- TSJS (Typecript / Javascript) Sirius Stream SDK, haga clic aquí.
Prueba de concepto: chat
Este POC demuestra una aplicación de mensajería de chat simple y segura que utiliza Sirius Stream TSJS SDK. Para obtener más información sobre cómo ejecutarlo localmente, haga clic aquí.
La forma en que funciona es que el cliente crea una clave de presencia que será el identificador principal que cualquier cliente puede usar para comunicarse con un contacto.
El cliente primero necesita inicializar una sesión, registrar una identidad e iniciar sesión usando la identidad para abrir una sesión para generar la clave de presencia. Otros clientes pueden utilizar esta clave de presencia para iniciar una conversación con el cliente.

Prueba de concepto: stream de video
El POC de transmisión de video incluye varios componentes para ejecutar, que incluyen la aplicación de espectador y el componente de streaming.
El cliente primero inicia una sesión y comienza la transmisión a través de un nodo seleccionado y el componente de transmisión luego maneja la codificación y transmisión de datos a los espectadores.

Los usuarios de Mac pueden probar un POC diferente, creado de forma nativa, aquí.
Elementos de acción
Para comenzar, acceda a nuestro GitHub aquí.
No hay ninguna acción necesaria para los participantes del nodo por ahora, pero le recomendamos que siga nuestras redes sociales para recibir más anuncios.
Para obtener más información sobre la plataforma ProximaX Sirius, visite www.proximax.io.

